GOAL UCインテグラル錠
GOALのドアノブの交換
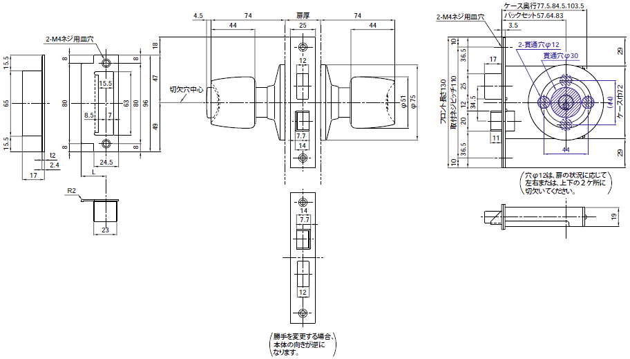
UCインテグラル錠 鍵(カギ) 一式交換
このように鍵付きタイプが玄関、勝手口、門扉、倉庫、通用口、病院、店舗、事務所、学校などの公共機関、空港、駅、車庫、ホテル、コンビニ、更衣室、社長室など多岐にわたって取り付けてあります。 ノブの回りが硬かったり、変な音がするようでしたら、錠前の中が壊れかけていたり腐食している可能性があります。最悪の場合、ドアの開閉が出来なくなります。
早めの交換をおススメします。
GOALのドアノブの交換














または、マイナスドライバーの角をピンホールに当てて、ドライバーの頭を軽くコン・コンとハンマーで叩きます。











上下2ヶ所のネジを外して、古い錠ケースを抜き取り、新しい錠ケースと交換します。
古い錠ケースの上下の向きを確認し、同じ向きで取り付けましょう。




角芯が真ん中に来ているか、確認しながら、ビスを交互に締め込んでいきます。この時に、締めすぎないように注意してください。


角芯、スピンドルが入るスリットを確認して閉め込んでいきます。




最後は、ドアを開けて、キーを差し込み、開閉チェツクしましょう。

では、取替えるドアノブ一式交換のものを選んでいきましょう。
1. バックセットを測ります。

2. フロントの長さは、バックセットの長さにより2種類あります。


3. ドアの厚みを測ります。
![]() |
取付可能扉厚は、 25mm~33mm 33mm~43mm 43mm~53mm |
優れた防犯性 GOAL UC
GOAL P-UC 5Q (バックセット64mm・6pinキー仕様例)


GOAL UCは以下の2種類のシリンダーからお選び頂けます。 お選び頂いたシリンダーを組み込んでお届けします。 |
|
GOAL V-18 ![]() |
GOAL 6pin ![]() |
V-18仕様のご購入は、 こちらへ |
6pin仕様のご購入は、 こちらへ |
![]() |
ドアノブだけの交換はこちら |
鍵なしタイプ
![]() |
![]() |
![]() |
![]() |